SUNBET申搏

    欢迎访问SUNBET申搏!
  • 返回首页
SUNBET申搏
  • 学院概况

    厚 德 重 技
        博 学 多 能

    • 学院简介
    • 学院荣誉
    • 学院领导
    • 学院景观
    • 学院视频
  • 组织机构

    厚 德 重 技
        博 学 多 能

    • 党政管理机构
    • 教育教学机构
    • 教学辅助机构
    • 群团组织
  • 教育教学

    厚 德 重 技
        博 学 多 能

    • 师资队伍
    • 专业建设
    • 产教融合
    • 思政育人
  • 招生就业

    厚 德 重 技
        博 学 多 能

    • 招生信息
    • 就业服务
    • 优秀校友
    • 合作交流
  • 服务指南

    厚 德 重 技
        博 学 多 能

    • 智慧校园
    • 学院校历
    • 人才招聘
    • 书记信箱
  • 信息公开

    厚 德 重 技
        博 学 多 能

    • 公开指南
    • 公开清单
    • 公开制度
    • 公开年报
    • 社会评议
    • 依申请公开
  • 学院概况
    • 学院简介
    • 学院荣誉
    • 学院领导
    • 学院景观
    • 学院视频
  • 组织机构
    • 党政管理机构
    • 教育教学机构
    • 教学辅助机构
    • 群团组织
  • 教育教学
    • 师资队伍
    • 专业建设
    • 产教融合
    • 思政育人
  • 招生就业
    • 招生信息
    • 就业服务
    • 优秀校友
    • 合作交流
  • 服务指南
    • 智慧校园
    • 学院校历
    • 人才招聘
    • 书记信箱
  • 信息公开
    • 公开指南
    • 公开清单
    • 公开制度
    • 公开年报
    • 社会评议
    • 依申请公开
    欢迎访问SUNBET申搏!
  • 返回首页

通知公告

首页 - 新闻资讯 - 通知公告 - 正文
  • 1409
  • 分享

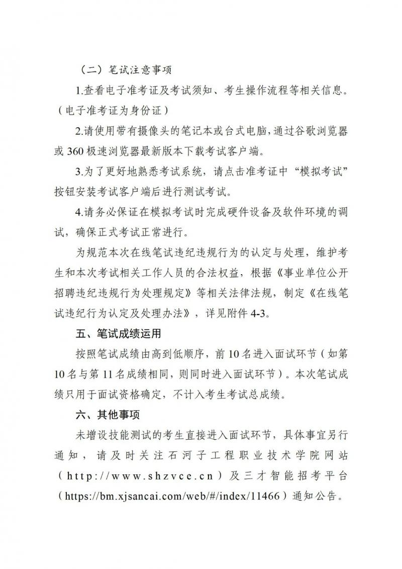
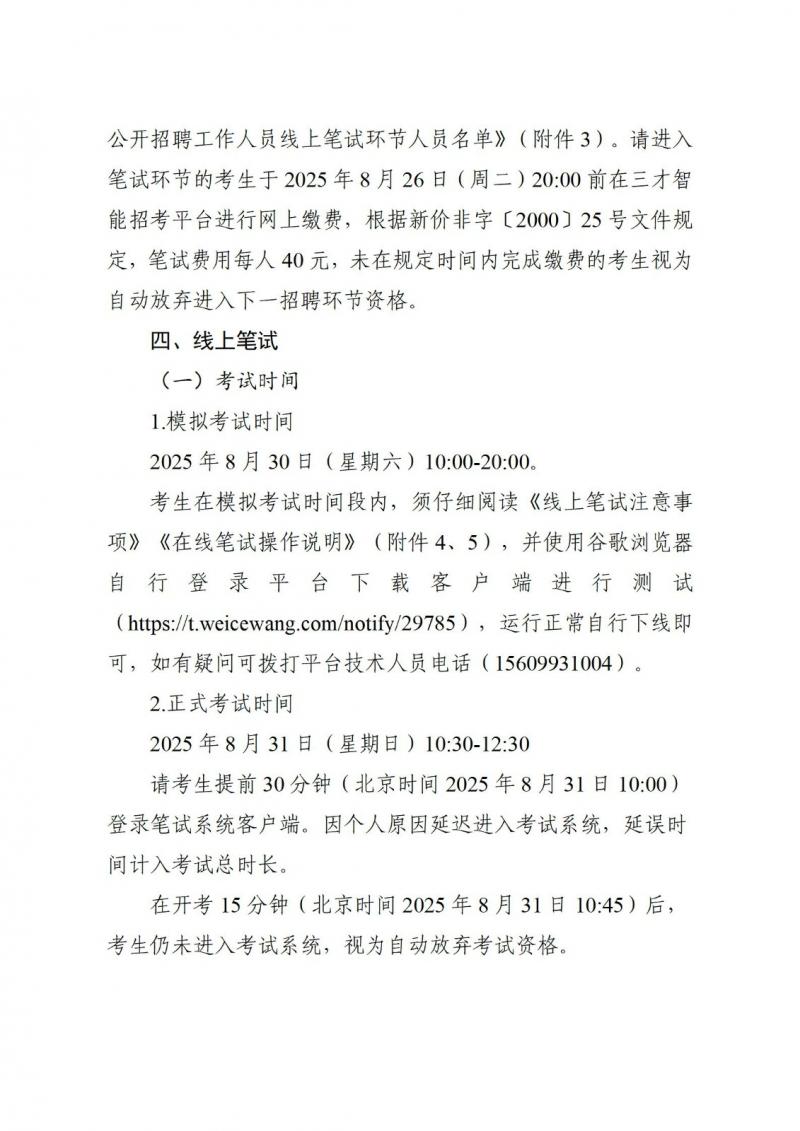
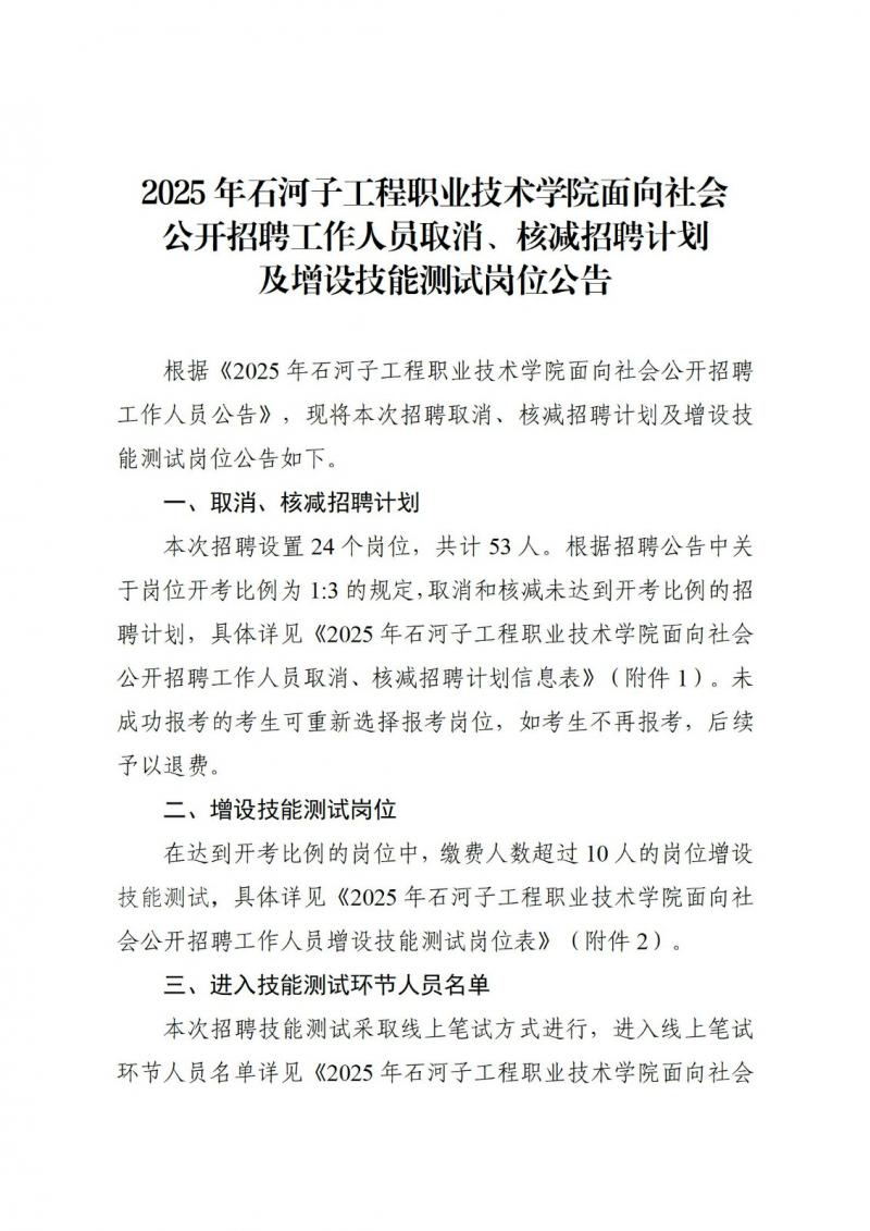
2025年SUNBET申搏面向社会公开招聘工作人员取消、核减招聘计划及增设技能测试岗位公告

  • 作者:
  • 来源:组织人事科(教师工作科)
  • 时间:2025-08-25
  • 操作>>

2025年SUNBET申搏面向社会公开招聘工作人员取消、核减招聘计划及增设技能测试岗位公告.docx

附件1:2025年SUNBET申搏面向社会公开招聘工作人员取消、核减招聘计划信息表.xlsx

附件2: 2025年SUNBET申搏面向社会公开招聘工作人员增设技能测试岗位表.xlsx

附件3:2024年下半年SUNBET申搏面向社会公开招聘工作人员进入面试环节人员名单.xlsx

附件4-1:在线笔试注意事项.docx

附件4-2:在线笔试操作说明.docx

附件4-3:在线笔试违纪行为认定及处理办法.docx


联系我们-->

版权所有:sunbet·申搏(中国区)官方网站-OfficialWebsite
地址:新疆石河子市北工业园区北十二路
ICP备案号:新ICP备18000860号 新公网安备 65910102000166号
邮编:832000

 学校微信